2025年,广东技术师范大学岭南文明、文艺与传媒研究中心(以下简称“中心”)在广东省社科联的指导与学校党委的领导下,依托文学与传媒学院学科优势,围绕“岭南文明与方言研究”“岭南文艺批评”“岭南传媒研究”三大方向,扎实推进科研创新、学术交流与社会服务,取得良好成效。
一、科研成果:量质齐升,成效显著
2025年度,中心科研工作实现稳步提升。全年获批各级各类项目17项,其中国家社科基金1项、教育部人文社科项目1项、省级项目11项、横向项目4项,涵盖少数民族语言、非遗文化、数字人文、文化传播等多个领域,体现了中心服务地方经济社会发展的能力。
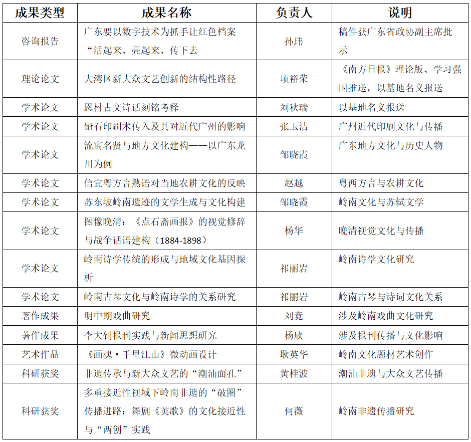
学术论文方面,全年产出高质量论文12篇,涵盖CSSCI、北大核心及省级期刊。中心执行主任项裕荣教授的理论文章《大湾区新大众文艺创新的结构性路径》登载于《南方日报》理论版并获“学习强国”推送,彰显中心作为省级社科研究平台服务大湾区文化建设的智库功能。刘秋瑞、祁丽岩、张玉洁、邹晓霞、杨华等成员的系列论文,显示出中心在岭南文化、视觉传播、历史人物等领域的持续深耕。
著作成果2部、科研获奖2项。智库服务成效初显,孙玮教授撰写的咨询报告获广东省政协副主席批示。



二、学术交流:高端对话,活跃有序
2025年,中心积极搭建学术交流平台,全年举办、参与高水平学术活动20余场。
10月19日,中心参与联合主办的“中国诗歌:传统与现代——郭杰教授诗集《月光下看海》研讨会”在深圳大学召开,来自全国20余所高校的120余位专家学者参会,中心执行主任项裕荣教授作专题发言,刘汉光、龙赛州、张玉洁、黄桂波等多位成员参与研讨。
10月25日,中心联合广东中华诗词学会等单位举办重阳诗词吟诵会,融合诗词吟诵、音乐、武术、非遗展示等多种形式,推动传统文化活态传承。
11月29日,中心协办中国新闻史学会新闻传播思想史专业委员会2025学术年会,来自全国高校的百余位专家学者围绕“媒介的理念与表象”主题深入研讨。此次高规格学术年会与我中心“岭南传媒研究”方向高度契合,是中心对接学术前沿、推动学科交叉融合的重要实践。
全年举办“文传大讲堂”讲座10余场,邀请中山大学黄仕忠教授、浙江大学徐永明教授、作家黄剑丰、张梅等专家学者来校讲学,内容涵盖戏曲研究、数字人文、非遗传播等前沿议题。
支持师生参与学术实践:张屹教授带领研究生参加“岭南大讲堂”等高端学术活动;刘茉琳教授与援疆支教队员开展“双师云课堂”,探索跨学科教学新模式;研究生获首届“萧殷杯”文艺评论征文三等奖,郭小东教授、刘茉琳教授受聘“萧殷文化使者”。

三、社会服务:扎根乡土,赋能振兴
作为省级社科研究基地,中心在乡村振兴、文化传播、教育服务等领域持续发力。
打造“野火映画”乡村振兴品牌,组建师生团队以韶关仁化县石塘镇、城口镇恩村为实践基地,围绕“探古·寻红·筑绿”主线开展影像创作与品牌设计。累计创作宣传片与微短剧12部,登陆央视频、南方+等平台,全平台播放量近50万次;完成地域标识设计4个、乡村景观改造方案5处。项目获《广州日报》跟踪报道,团队在2025年“挑战杯”中获国赛一等奖、省赛特等奖。
深化校地合作:中心黄帼荣博士承担汕头狮头鹅品牌、安顺农文旅项目传播策划;祁丽岩副教授继续担任番禺区中小学生诗词大会首席专家,覆盖全区60余所中小学;中心与广州文学艺术创作研究院联合举办“文学走基层”专题讲座;与羊城晚报合作开展“岭南大讲堂”,拓展文化传播平台。


四、团队建设:引育并举,活力增强
2025年,中心引进青年博士3人,涵盖数字人文、传播学、区域文化研究方向。设立“青年学者成长支持计划”,通过学术导师制、项目申报辅导等形式支持青年教师成长,多人获批国家级、省部级项目。依托郭小东文学馆举办学术沙龙、读书会等8场,推动师生学术互动。
展望2026:深耕学术,服务地方
2026年,中心将继续在广东省社科联指导下,聚焦三大研究方向,推动内涵发展与影响力提升。
深化三大研究方向:推进岭南方言文化数据库建设,加强岭南戏曲文献整理,探索数字人文与古籍智能化融合;打造品牌学术平台:举办“岭南文化与数字人文”学术论坛,持续开展“文传大讲堂”;拓展社会服务路径:深化“野火映画”模式,拓展至粤北粤东地区,打造可复制的“高校+乡村”文化振兴样板;加强校际协同:与省内高校岭南文化研究机构建立常态化交流机制,形成优势互补的合作格局。
扎根岭南沃土,守护文明根脉;面向时代需求,创新传播路径。作为直属于广东省社科联的省级社科研究基地,广东技术师范大学岭南文明、文艺与传媒研究中心将以更加务实的行动,为广东文化强省建设和粤港澳大湾区人文建设贡献智慧与力量。
(广东技术师范大学岭南文明、文艺与传媒研究中心 2026年3月)